
题图来自于NextDay
前几天看到一篇名为《世卫组织:2岁以下儿童勿接触电子屏幕,2-5岁每天不超1小时》的文章,内容很短,基本上就是对于标题的补充说明。
之前 HPV 疫苗谣言事件在微博上引起的恐慌,太令我震惊了,于是花了一点时间去搜集资料(参见 疫苗之殇),这个过程远没有我想象中那么艰难,动动手指就能离真相很近,只需要打开世卫组织的网站。
就这么简单的操作,为什么还会有那么多人上当受骗,为什么谣言还可以这么明目张胆地混淆视听?
大概是因为身处信息爆炸的时代,扑面而来的各种资讯已经让我们应接不暇,哪还有时间或者精力去「追根溯源」,但正因为如此,「源」离我们越来越远。
回到开头提到的这篇文章,文中的主要观点如下:

显然,观点的着重点在「电子屏幕」,强调不要让儿童接触电子屏幕,以及必须限制电子屏幕的使用时间。
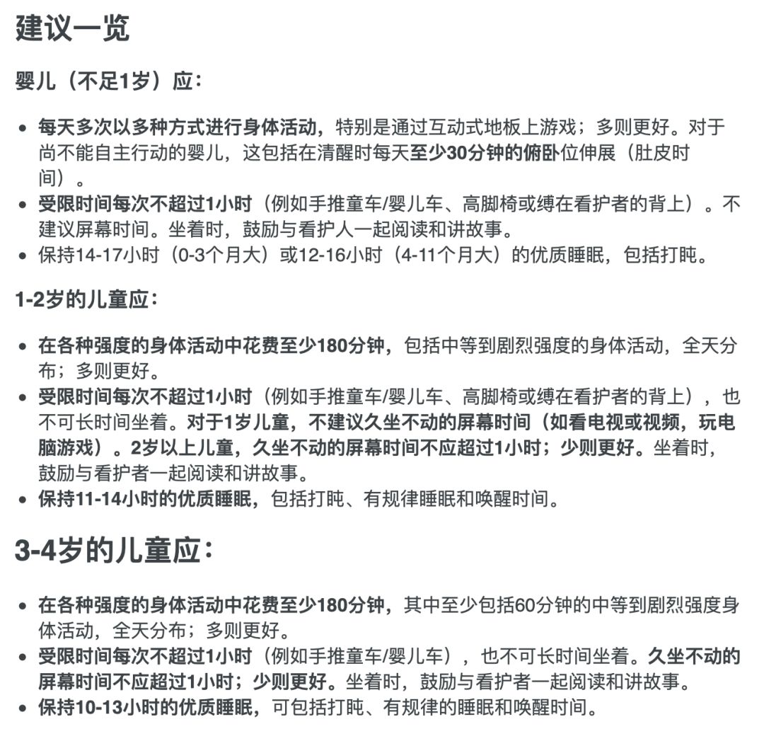
于是,我再一次找到了世卫组织的原文,标题为《为了健康成长,儿童需要少坐多玩:世界卫生组织》,至少在标题里我们没有看到「电子屏幕」的字眼,而关键词是「少坐多玩」。文章篇幅并不长,关于「少坐多玩」更具体的建议如下:

相比之前那篇文章,在世卫组织原文中的描述是:
受限时间每次不超过1小时,也不可长时间坐着。对于1岁儿童,不建议久坐不动的屏幕时间(如看电视或视频,玩电脑游戏)。
以及开头的总结性一段话:
根据世界卫生组织(世卫组织)发布的新指南,五岁以下儿童要想健康成长,必须减少坐下来看屏幕,或被限制在婴儿车和座椅上的时间,应当获得更高质量的睡眠,并有更多的时间积极玩耍。
从字面上的理解来说,重点在于要让儿童活动起来,提高活动水平。
用更积极的游戏取代长时间的受限或屏幕前的久坐不动,同时确保幼儿获得足够的优质睡眠。坐下的时间,高质量地用于与看护者进行互动式非屏幕活动,如阅读、讲故事、唱歌和拼图,对于儿童发育非常重要。
这段文字尤其强调了要用「坐下的时间」进行更高质量的互动式非屏幕活动,坐下的时间如果不可避免,那么就不要再花在屏幕上了。
从这些原文的描述不难看出,世卫组织的本意并不是强调「电子屏幕的危害」,而是提供一种更利于儿童健康成长的方式。这与转载的文章的意图相差甚远,转载的文章似乎是从一个角度将人们更在意的问题放大了,而忽略了原文真正想要传达的意图。
「减少久坐不动」这项建议不仅仅对儿童适用,对成人同样适用,久坐的危害远比我们想象中要大得多。
当然这篇转载文章还是从一定程度上转达了原文的部分意图,与歪曲事实的疫苗谣言不能同日而语,但从本质上来说,都或多或少地阻挡了我们去了解其真正的来源和真相。我们将这种转述的描述性文字理解成了最终的结论,对于「结论」,我们只要接受就好,也不会去想这个结论有什么问题,再加上有疑似「权威组织」的背书,就让我们更加笃信这个结论毋庸置疑,于是,就这样把观点留在了脑中。
永远不要放弃去「追根溯源」的机会。
文中提到的两篇文章地址如下:
为了健康成长,儿童需要少坐多玩:世界卫生组织
https://www.who.int/zh/news-room/detail/24-04-2019-to-grow-up-healthy-children-need-to-sit-less-and-play-more?from=groupmessage&isappinstalled=0
世卫组织:2岁以下儿童勿接触电子屏幕,2-5岁每天不超1小时
https://m.ithome.com/html/420869.htm
发送给作者